课程介绍
当前位置: 首页> 教学教务> 课程介绍> 正文

国际法模拟法庭

来源: 发布时间: 2024-01-01 点击量:
分享:

课程简介

国际模拟法庭》教学大纲

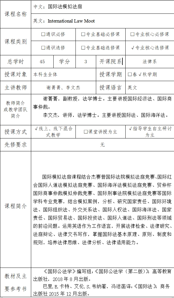
一、课程基本情况

课程名称:国际模拟法庭

课程英文名称:International Law Moot

课程类别:专业基础选修课

周学时:3课时

开课院系:法律系

授课对象:本科生

先修要求:国际法

教材及主要参考书:

《国际公法学》编写组:《国际公法学(第二版)》,高等教育出版社,2018年8月出版。

巴里.E.卡特、艾伦.S.韦纳著,冯洁菡译:《国际法》,商务出版社2015年12月出版。

A Guide to the Philip C, Jessup International Law Moot.

二、课程的教学目的和基本要求

教学目的和基本要求是:了解和掌握国际法基本知识、基本原则和规则,能够通过参加杰赛普国际法模拟法庭竞赛、国际红会国际人道法模拟法庭竞赛、国际刑事法院模拟法庭竞赛等学科专业竞赛,训练法律研究、法律写作、法庭辩论等律师技能,熟悉国际法解决国家间争议和追求个人刑事责任的程序。

本课程以英语为主,从程序法角度训练国际法适用能力,有助于国际化的国际法特色专业人才培养。

三、相关教学环节安排

理论教学环节以模拟案例研究和学生自主研讨为主。实践环节包括法律检索、文献阅读、法律推理、法律文书写作和法庭辩论。

学生应按照课程进度,预习教材中的相关内容,课上积极参与讨论,课后认真完成作业,最终参加学科专业竞赛提交书面诉状和进行口头辩论。

教学方式:混合式教学。

四、课程主要内容及学时分配

根据学校教学计划的整体安排,本门课程的学时安排为45学时。根据具体的学科专业竞赛赛程,安排学习内容和研讨内容。不按照周进行授课。

五、考核方式与成绩评定标准

考核方式为口试(国际法模拟法庭竞赛)。按照平时训练情况、对比赛贡献程度、比赛成绩综合评定。

六、大纲说明

本大纲根据国际模拟法庭竞赛的比赛规则和具体要求,就学习的国际法或其分支的知识点进行调整。

本课程根据具体比赛赛程,灵活安排上课时间。

本课程参考文献根据具体参加的学科竞赛实践进行调整,主要文献和所有参考案例均为英文。比赛工作语言为英语。





关闭

Baidu
map