课程简介


《继承法研讨与案例分析》教学大纲
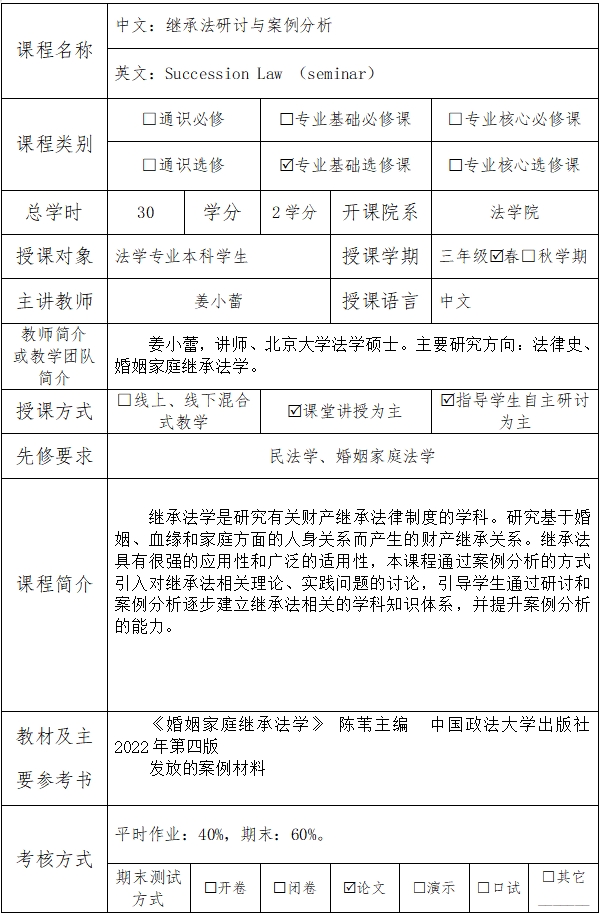
一、课程基本情况
课程名称:继承法研讨与案例分析
课程英文名称:Succession Law (seminar)
课程类别:专业基础选修课
周学时:2学时
开课院系:法学院
授课对象:法学专业本科学生
先修要求:民法总论、婚姻家庭法学
教材及主要参考书:
《婚姻家庭继承法学》陈苇主编中国政法大学出版社2022年第四版
二、课程的教学目的和基本要求
继承法学是研究有关财产继承法律制度的学科。研究基于婚姻、血缘和家庭方面的人身关系而产生的财产继承关系。
继承法具有很强的应用性和广泛的适用性,本课程通过案例分析的方式引入对继承法相关理论、实践问题的讨论,引导学生通过研讨和案例分析逐步建立继承法相关的学科知识体系,并提升案例分析的能力。
三、相关教学环节安排
学前准备:相关案例文本的阅读和分析。
教学方式:教学以讨论为主。
具体采用多媒体投影教学;采取案例教学和课堂研讨的展开教学。
四、课程主要内容及学时分配
根据学校教学计划的整体安排,本门课程的学时安排为30学时,一年级第一学期开设。


五、考核方式与成绩评定标准
考核方式采取平时成绩和期末成绩综合评估的方式,其中平时成绩40%;期末测试占60%。期末考核为论文。
六、大纲说明
1.本大纲根据法学专业的培养目标与特点,规定了学生必须掌握的基本知识、基本理论和基本技能。
2.根据教学改革的要求,对教学内容、次序和学时分配等,可视具体需要作适当的调整。