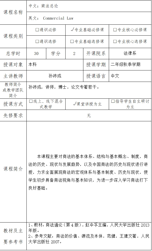
课程简介


《商法总论》教学大纲
一、课程基本情况
课程名称:商法总论
课程英文名称:Commercial law
课程类别:专业基础选修课
周学时:2
开课院系:法律系
授课对象:本科生
先修要求:无
教材及主要参考书:
教材:商法通论(第4版),赵中孚主编,人民大学出版社 2013年版。
参考文献:商法的价值、源流及本体,范健,王建文著,人民大学出版社2007。
二、课程的教学目的和基本要求
掌握本课程基本体系、结构与基本概念、制度;
了解商法的历史、现状与发展趋势
了解、掌握中国商法法的历史与现状
培养利用商法知识进行分析、解决具体案件的初步能力。
三、相关教学环节安排
采用讲授、案例、讨论与小论文相方式进行授课。
四、课程主要内容及学时分配

五、考核方式与成绩评定标准
开卷方式结课,平时成绩占40%,期末成绩60%。