课程简介



《法理学》教学大纲
一、课程基本情况
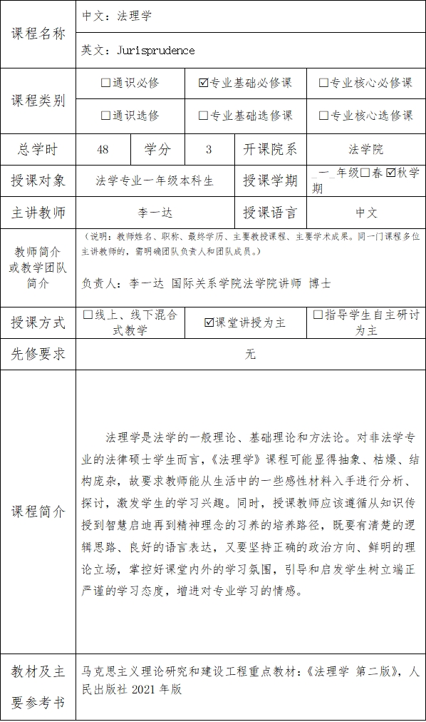
课程名称:法理学
课程英文名称:Jurisprudence
课程类别:专业基础必修课
周学时:3
开课院系:法学院
授课对象:法学专业一年级学生
先修要求:无
教材及主要参考书:马克思主义理论研究和建设工程重点教材:《法理学第二版》,人民出版社2021年版
二、课程的教学目的和基本要求
法理学是法学的一般理论、基础理论和方法论。对非法学专业的法律硕士学生而言,《法理学》课程可能显得抽象、枯燥、结构庞杂,故要求教师能从生活中的一些感性材料入手进行分析、探讨,激发学生的学习兴趣。同时,授课教师应该遵循从知识传授到智慧启迪再到精神理念的习养的培养路径,既要有清楚的逻辑思路、良好的语言表达,又要坚持正确的政治方向、鲜明的理论立场,掌控好课堂内外的学习氛围,引导和启发学生树立端正严谨的学习态度,增进对专业学习的情感。
教学目标:
通过本课程的教学,要求学生做到:
1、了解法理学在法律专业知识体系中的地位及其与从事法律职业的关系。
2、明确法理学的研究对象、研究方法及其理论体系。
3、掌握法理学的基本概念、基本理论和基本知识。
4、掌握法理学的基本精神理念。
5、学会运用法理学的知识和思维,来观察、分析和解决一些实际法律问题。
三、相关教学环节安排
1、采用多媒体投影教学。
2、要求学生预习教材相关章节,阅读相关文献。
3、指导学生初步掌握法学论文的写作能力,要求学生自主撰写一篇指定主题的文献综述,要求观点鲜明、论证有力、格式规范,列为平时成绩考查项目。
四、课程主要内容及学时分配
根据学校教学计划的整体安排,本门课程的学时安排为32学时,四年级第一学期开设。


五、考核方式与成绩评定标准
例:考核方式采取平时成绩和期末成绩综合评估的方式,平时成绩占40%,期末成绩占60%。平时考核包括口头提问、作业检查、课堂报告等;期末考核采用撰写论文的形式。
六、大纲说明
1.本大纲根据法学类专业的培养目标与特点,规定了学生必须掌握的基本知识、基本理论和基本技能。
2.根据教学改革的要求和本课程的授课需要,对教学内容、次序、授课时间安排和学时分配等,可视具体需要作适当的调整。