课程介绍
当前位置: 首页> 教学教务> 课程介绍> 正文

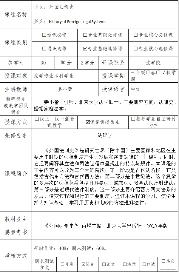
外国法制史

来源: 发布时间: 2024-01-01 点击量:
分享:

课程简介

《外国法制史》教学大纲

一、课程基本情况

课程名称:外国法制史

课程英文名称:History of Foreign Legal Systems

课程类别:专业基础选修课

周学时:2学时

开课院系:法学院

授课对象:法学专业本科学生

先修要求:法理学

教材及主要参考书:

《外国法制史》由嵘主编北京大学出版社2003年版

二、课程的教学目的和基本要求

本课程的教学目的在于让学生在了解域外主要民族、地区、国家和法系的法律发展过程及其规律的基础上,理解法律形成的方式和技术,理解基本的概念和制度性工具,理解法律与社会发展之间的关系,从而加强批判性思维,提升专业能力。

本课程的基本要求是让学生掌握不同法律发展的过程中面对的主要问题,及其形成的主要概念、基本制度,对法律基本概念、制度、原理等的形成有所理解,具备比较思考判断的能力。

三、相关教学环节安排

学前准备:以部分呢历史文件为文本,要求学生进行分析。

教学方式:在教学内容的组织方式上兼顾历史文本与课程的结合,在教学构成中穿插对文本及案例的分析,形成更加具体直观的印象,有助对内容的理解。

具体采用多媒体投影教学;采取案例教学和课堂研讨的展开教学。

四、课程主要内容及学时分配

根据学校教学计划的整体安排,本门课程的学时安排为30学时,一年级第一学期开设。

五、考核方式与成绩评定标准

考核方式采取平时成绩和期末成绩综合评估的方式,其中平时成绩40%;期末测试占60%。期末考核为笔试(开卷)。

六、大纲说明

1.本大纲根据法学专业的培养目标与特点,规定了学生必须掌握的基本知识、基本理论和基本技能。

2.根据教学改革的要求,对教学内容、次序和学时分配等,可视具体需要作适当的调整。







关闭

Baidu
map