课程简介


《西方法律思想史》教学大纲
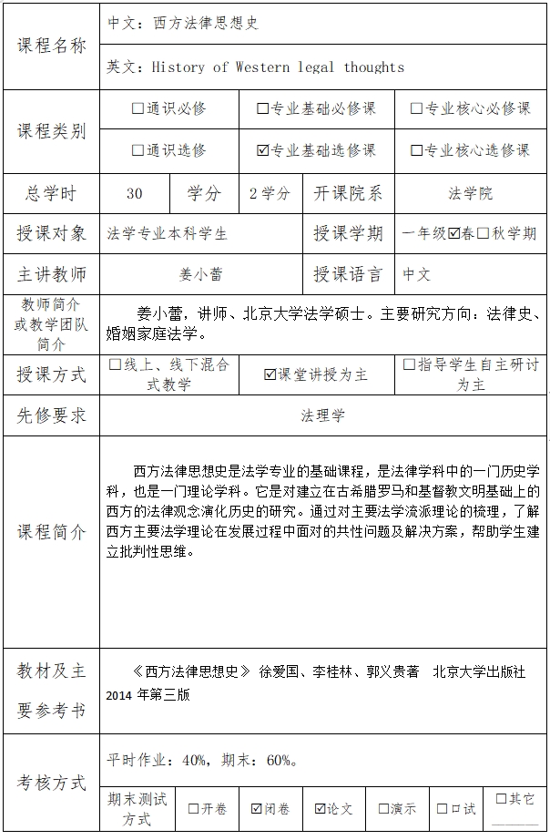
一、课程基本情况
课程名称:西方法律思想史
课程英文名称:History of Western legal thoughts
课程类别:专业基础选修课
周学时:2学时
开课院系:法学院
授课对象:法学专业本科学生
先修要求:法理学
教材及主要参考书:
《西方法律思想史》徐爱国、李桂林、郭义贵著北京大学出版社2014年第三版
二、课程的教学目的和基本要求
西方法律思想史是法学专业的基础课程,是法律学科中的一门历史学科,也是一门理论学科。它是对建立在古希腊罗马和基督教文明基础上的西方的法律观念演化历史的研究。
通过本课程的学习,希望学生在掌握《西方法律思想史》基本知识的基础上,重点了解其中主要法律观念、理论的发展过程及内容,帮助学生进一步理解法的精神,认识居于法律深层次的法律观念,提高批判思维能力,及法律实践中的观察、分析、归纳、综合的能力。
三、相关教学环节安排
学前准备:相关文本的阅读和分析。
教学方式:教学以讲解和讨论为主,辅以阅读。
具体采用多媒体投影教学;采取案例教学和课堂研讨的展开教学。
四、课程主要内容及学时分配
根据学校教学计划的整体安排,本门课程的学时安排为30学时,一年级第一学期开设。



五、考核方式与成绩评定标准
考核方式采取平时成绩和期末成绩综合评估的方式,其中平时成绩40%;期末测试占60%。期末考核为论文。
六、大纲说明
1.本大纲根据法学专业的培养目标与特点,规定了学生必须掌握的基本知识、基本理论和基本技能。
2.根据教学改革的要求,对教学内容、次序和学时分配等,可视具体需要作适当的调整。