课程简介


《婚姻家庭法学》教学大纲
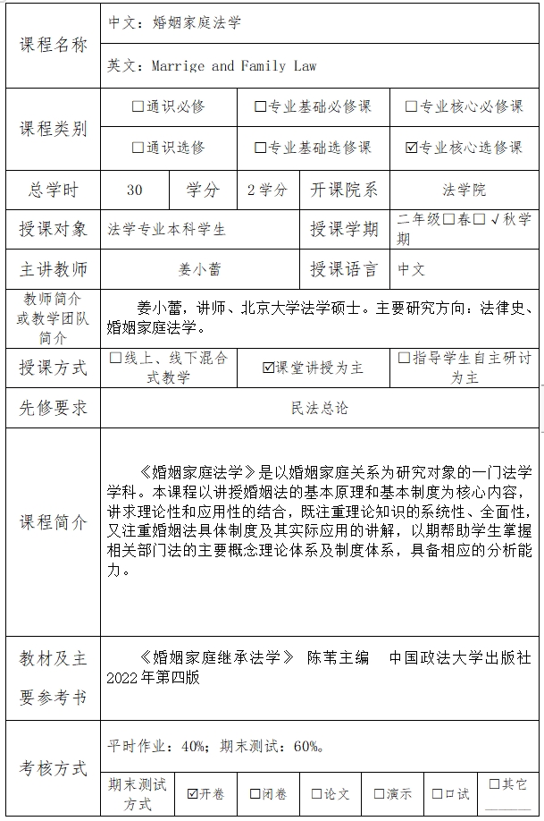
一、课程基本情况
课程名称:婚姻家庭法学
课程英文名称:Marrige and Family Law
课程类别:专业基础选修课
周学时:2学时
开课院系:法学院
授课对象:法学专业本科学生
先修要求:民法总论
教材及主要参考书:
《婚姻家庭继承法学》 陈苇主编 中国政法大学出版社2022年第四版
二、课程的教学目的和基本要求
《婚姻家庭法学》是以婚姻家庭关系为研究对象的一门法学学科。本课程以讲授婚姻法的基本原理和基本制度为核心内容,讲求理论性和应用性的结合,既注重理论知识的系统性、全面性,又注重婚姻法具体制度及其实际应用的讲解。
通过这门课程的学习,学生应掌握婚姻家庭法的基本知识、基本制度;掌握我国《民法典》婚姻家庭编及婚姻家庭领域相关法律法规的立法精神和条文的主要内容,并通过案例的分析掌握基本原理的运用,提高实践技能。
三、相关教学环节安排
学前准备:相关案例文本的阅读和分析。
教学方式:以案例分析导出相关制度的介绍;学生以小组为单位结合给定案例做成对相应制度的报告,进行课堂展示。
具体采用多媒体投影教学;采取案例教学和课堂研讨的展开教学。
四、课程主要内容及学时分配
根据学校教学计划的整体安排,本门课程的学时安排为30学时,一年级第一学期开设。


五、考核方式与成绩评定标准
考核方式采取平时成绩和期末成绩综合评估的方式,其中平时成绩40%;期末测试占60%。期末考核为笔试(开卷)。
六、大纲说明
1.本大纲根据法学专业的培养目标与特点,规定了学生必须掌握的基本知识、基本理论和基本技能。
2.根据教学改革的要求,对教学内容、次序和学时分配等,可视具体需要作适当的调整。