课程介绍
当前位置: 首页> 教学教务> 课程介绍> 正文

环境资源法

来源: 发布时间: 2024-01-01 点击量:
分享:

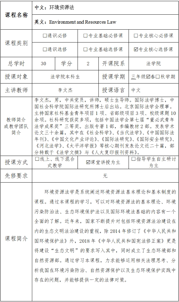
课程简介

教学大纲

一、课程基本情况

课程名称:环境资源法

课程英文名称:Environment and Resources Law

课程类别:选修课

周学时:2

开课院系:法学院

授课对象:法学院三年级本科生

先修要求:无

教材及主要参考书:1.周珂、谭柏平、欧阳彬:《环境法》,中国人民大学出版社2016年版(新编21世纪法学系列教材)。2.竺效:《环境法入门笔记》,法律出版社2017年版。3.李庆保:《环境法:体系解说与实例解析》,对外经济贸易大学出版社。

二、课程的教学目的和基本要求

1.掌握环境资源法的基础理论,包括环境资源法的概念及特征、环境资源法的体系、环境资源法的基本原则、环境资源法的主要制度、环境法律责任等。

2.掌握环境污染法的主要内容,主要包括大气污染防治法、水污染防治法、海洋环境保护法、噪声污染防治法等。

3.掌握生态环境保护法的主要内容,主要包括生物资源保护法、非生物资源保护法、生态空间保护法等。

4.掌握国际环境法的基础理论,主要包括环境保护的国际公约与国际组织、国际环境责任和国际环境法的实施、WTO与环境保护、气候变化等。

5.了解中国新近环境法问题及案例并具有一定思考。

三、相关教学环节安排

(一)理论教学

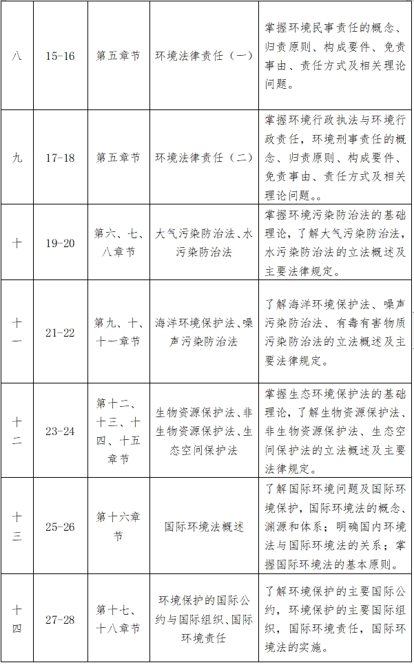
1.讲授环境法学总论,具体包括绪论、环境法概述、环境法的基本原则、环境法的主要制度、环境法律责任等内容。

2.讲授环境污染防治法,具体包括环境污染防治法概述、大气污染防治法、水污染防治法、海洋环境保护法、海洋环境保护法、噪声污染防治法、有毒有害物质污染防治法等。

3.讲授生态环境保护法,具体包括生物资源保护法、非生物资源保护法、生态空间保护法等。

4.讲授国际环境法基础,具体包括国际环境法概述、环境保护的国际公约与国际组织、国际环境责任和国际环境法的实施、WTO与环境保护、气候变化等。

(二)案例剖析

1.印度博帕尔毒气泄漏事件。

2.切尔诺贝利事件。

3.江苏首例家装污染案。

4.世界八大公害事件。

5.美国环保组织诉联邦环保局案。

6.厦门PX项目风波始末。

7.四川沱江水污染案。

8.圆明园整治工程环境影响听证会。

9.对金沙江溪洛渡水电站等30个违法开工项目建设单位的行政处罚。

10.百旺家苑小区维权案。

11.江西省无线电高级技工学校排污费征收案。

12.特雷尔冶炼厂仲裁案。

(三)思考与实践

1.为何技术不断进步的今天,环境问题仍然屡屡出现,甚至部分问题更加严重?

2.环境立法的趋同化问题。

3.环境权的概念及其相关问题。

4.我国制定环境基本法的必要性。

5.风险预防原则在我国环境立法中的适用问题。

6.保护优先原则与预防为主原则之间的关系。

7.环境标准是否具有法律拘束力。

8.环境标准在适用过程中存在哪些问题。

9.复合型污染在如何认定责任。

10.环境决策应当以法律为本位还是技术为本位。

11.如何保证环境决策的合理性。

12.如何正确使用环境行政处罚中的自由裁量权。

13.环境刑事责任中存在的问题及解决方案。

(四)课后阅读

1.汪劲:《环境法学》,北京大学出版社2018年版(面向21世纪课程教材)。

2.蔡守秋:《环境法案例教程》,复旦大学出版社2009年版。

3.余俊、宿健慧:《环境司法判解研究》,中国政法大学出版社2016年版。

4、[美]詹姆斯·萨尔兹曼、巴顿·汤普森:《美国环境法》,北京大学出版社2016年版。

四、课程主要内容及学时分配

说明:教师应根据本课程教学目的、基本要求及教学环节安排,科学设置教学内容和时间分配,明确每一章节教学重点、难点及教学要求。

五、考核方式与成绩评定标准

(一)考核方式:开卷考试

(二)成绩评定:为准确反映学生学习状况,综合成绩的评定以卷面成绩为准,同时兼顾学生平时的到课、讨论等表现情况。
1.卷面成绩采百分制,六十分及格,不及格者补考及分数极低者重修,及格者可以提出重考,具体遵照学校规定办理;
2.试卷结构:基本知识约占50%左右,基本理论约占20%,基本技能约占30%,基础知识和基本理论题考察课程知识的掌握状况,强调准确;基本技能题考察学生法学思维能力和法律运用的能力。
3.为强化学生在学习过程中的主动性,教师对学生的出勤、课堂表现等情况进行考察,若作业未交或者旷课等严重情况者,则应在综合评定成绩时在40%以内酌情扣分;若平时认真听讲且遵守教学纪律,则为体现实质的公正,应当以卷面成绩为准判定综合评定的成绩。

六、大纲说明

1.本大纲根据法学专业的培养目标与特点,规定了学生必须掌握的基本知识、基本理论和基本技能。

2.根据教学改革的要求,对教学内容、次序和学时分配等,可视具体需要作适当的调整。








关闭

Baidu
map