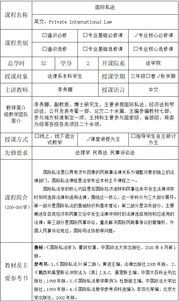
课程简介


《国际私法》教学大纲
一、课程基本情况
课程名称:国际私法
课程英文名称:Private International Law
课程类别:专业核心必修课
周学时:2
开课院系:法律系
授课对象:法律系本科学生
先修要求:法理学民商法民事诉讼法
教材及主要参考书:
《国际私法学》,霍政欣著,中国政法大学出版社,2020年8月第1版。
《国际私法》(第二版),黄进主编,法律出版社2005年版。
《戴西和莫里斯论冲突法》,[英] J.H.C. 莫里斯主编,中国大百科全书出版社1998年版。
二、课程的教学目的和基本要求
通过国际私法的学习,帮助学生了解国际私法的基本概念、原则、制度和基本理论,初步掌握不同国家和地区相关的国际私法立法、审判实践和理论的特点,具备一定的国际私法相关问题的分析能力和解决能力。结合国内国际形势,在课程教学内容中传达社会主义法律制度的优越性,在综合介绍各国做法的同时,阐明中国态度和立场。
三、相关教学环节安排
学前准备:学生根据安排,分成学习小组,协作准备课程相关内容的案例分析材料,并在课程教学进行中,按照教学安排的顺序进行小组演示。
教学方式:以国际私法基本知识讲授与案例分析相结合的教学方式为主,辅之以自学和少量作业。要求学生认真阅读教材及参考文献,完成书面作业。
四、课程主要内容及学时分配
根据学校教学计划的整体安排,本门课程的学时安排为32学时,三年级第一学期开设。

五、考核方式与成绩评定标准
考核方式采取平时成绩和期末成绩综合评估的方式,平时成绩占40%,期末成绩占60%。平时考核包括口头提问、作业检查、书面检测、单元检测等;期末考核采用考试形式。
六、大纲说明
1.本大纲根据法学专业的培养目标与特点,规定了学生必须掌握的基本知识、基本理论和基本技能。
2.根据教学改革的要求,对教学内容、次序和学时分配等,可视具体需要作适当的调整。