课程简介


《经济法学》教学大纲
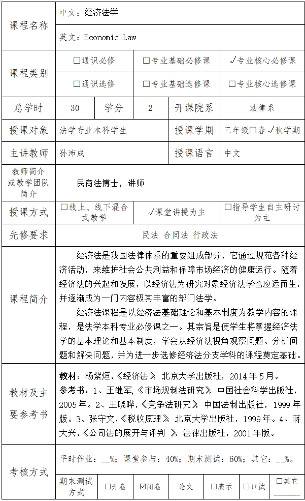
一、课程基本情况
课程名称:经济法学
课程英文名称:Economic Law
课程类别:专业核心必修课
周学时:2
开课院系:法律系
授课对象:法学专业本科学生
先修要求:民法合同法行政法
教材及主要参考书:
杨紫烜,《经济法》,北京大学出版社,2014年版。
王继军,《市场规制法研究》,中国社会科学出版社,2005年版。
二、课程的教学目的和基本要求
通过本课程的学习,使学生对我国经济法体系有一定的认识,充分认识经济法在我国法律体系中的地位和市场经济体制下的作用,了解我国经济法的主要内容,掌握经济法的基本知识。对在市场经济体制下如何正确运用法律维护自身合法权益、正确处理经济交往与经济协作过程中所发生的经济关系提供具体帮助。
三、相关教学环节安排
学前准备:学生根据安排,分成学习小组,协作准备课程相关内容的案例分析材料,并在课程教学进行中,按照教学安排的顺序进行小组演示。
教学方式:以经济法基本知识的讲授与案例分析相结合的教学方式为主,辅之以自学和少量作业。要求学生认真阅读教材及参考文献,完成书面作业。
四、课程主要内容及学时分配
根据学校教学计划的整体安排,本门课程的学时安排为32学时,三年级第一学期开设。


五、考核方式与成绩评定标准
考核方式采取平时成绩和期末成绩综合评估的方式,平时成绩占40%,期末成绩占60%。平时考核包括口头提问、作业检查、书面检测、单元检测等;期末考核采用闭卷考试形式。
六、大纲说明
1.本大纲根据法学专业的培养目标与特点,规定了学生必须掌握的基本知识、基本理论和基本技能。
2.根据教学改革的要求,对教学内容、次序和学时分配等,可视具体需要作适当的调整。