课程简介

刑法总论教学大纲
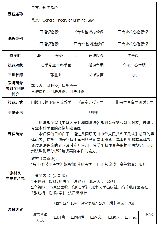
一、课程基本情况
课程名称:刑法总论
课程英文名称:General Theory of Criminal Law
课程类别:专业基础必修课
周学时:3
开课院系:法学院
授课对象:法学专业本科学生
先修要求:法理学
教材及主要参考书:
1.教材(最新版):
“马工程”《刑法学》编写组:《刑法学(上册·总论)》,高等教育出版社
2.主要参考书(最新版):
(1)王世洲:《现代刑法学(总论)》,北京大学出版社
(2)高铭暄、马克昌主编:《刑法学》,北京大学出版社、高等教育出版社
(3)张明楷:《刑法学》,法律出版社
二、课程的教学目的和基本要求
刑法总论以《中华人民共和国刑法》总则为根据和研究对象,是法学专业本科学生的必修基础课程。本课程的目的在于,通过共同研习《中华人民共和国刑法》总则的具体内容,使学生初步掌握我国刑法学的基本概念、基本理论和基本体系;通过刑法理论及其实际应用的研习,使学生初步具备根据刑法规定、运用刑法理论来分析和解决实际案件的能力。
通过本课程的学习,学生应当达到以下基本要求:
1.了解刑法学概况,了解我国刑事立法概况。
2.掌握我国刑法的基本精神和常见罪的具体规定。
3.初步掌握我国刑法学的基本概念、基本理论和基本体系。
4.学会根据刑法规定,运用刑法理论,分析和解决实际问题。
三、相关教学环节安排
本课程教学环节包括理论教学环节、案例分析环节和实践应用环节。课程第一部分“刑法概论”以理论教学为主,结合部分专题讨论,注重培养学生的批判性思维能力;第二部分“犯罪论”以理论教学和案例分析相结合,注重培养学生的知识应用能力;第三部分“刑罚论”以专题讨论和案例分析为主,注重培养学生的实际问题解决能力。
教学方式以课堂讲授为主,结合案例分析和专题讨论,以启发式、研讨式、混合式教学为导向。同时,注意融入习近平新时代中国特色社会主义思想,体现课程思政内容。
四、课程主要内容及学时分配
根据学校教学计划的整体安排,本门课程的学时安排为45学时,一年级第二学期开设。



五、考核方式与成绩评定标准
考核方式采取平时成绩和期末成绩综合评估的方法,平时考核包括书面作业、课堂表现和考勤情况等;期末考核采用笔试(闭卷)方式。
评定标准为:书面作业占10%,课堂表现占20%,期末测试占70%。
六、大纲说明
1.本大纲根据法学专业的学生培养目标与特点,规定了学生必须掌握的基本知识、基本理论和基本技能。
2.根据教学改革的要求,可视具体需要对教学内容、次序和学时分配等作适当的调整。
3.除了大纲所列举的教材和主要参考书外,建议学生注意观察阅读新闻和公共媒体上的相关案件、事件与刑事法律发展动向。